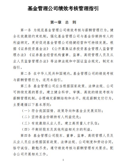
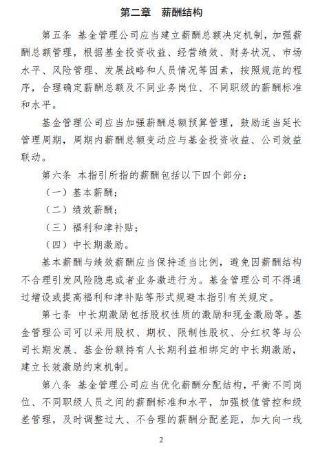
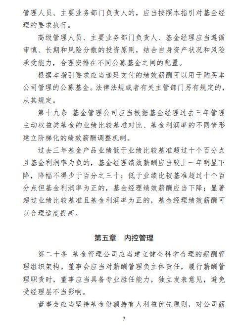
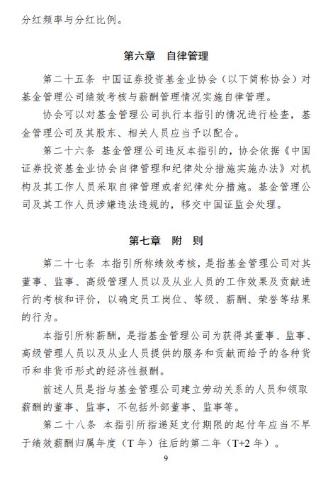
FOREXBNB获悉,4月17日,中国证券投资基金业协会发布《基金管理公司绩效考核管理指引》。其中提出,基金管理公司应当全面建立以基金投资收益为核心的绩效考核体系。绩效考核指标应当包括基金投资收益指标、合规风控指标和社会责任指标等。基金投资收益指标应当包括基金产品业绩、投资者盈亏情况等。其中基金产品业绩指标应当包括基金净值增长率、业绩比较基准对比、投资专业能力建设等,投资者盈亏情况指标应当包括基金利润率、盈利投资者占比等。基金投资收益指标中三年以上中长期指标权重不得低于百分之八十。
原文如下:
关于发布《基金管理公司绩效考核管理指引》的公告
中基协发〔2026〕9号
为进一步规范基金管理公司绩效考核管理行为,健全公募基金行业长效激励约束机制,强化与基金份额持有人利益绑定,协会对2022年发布的《基金管理公司绩效考核与薪酬管理指引》进行了修订,形成《基金管理公司绩效考核管理指引》(以下简称《指引》)。《指引》经协会理事会审议通过,现予发布。
特此公告。
中国证券投资基金业协会
2026年4月16日










本文编选自中国证券投资基金业协会,FOREXBNB编辑:陈雯芳。