最新消息显示,美伊均释放结束中东冲突意愿。然而如果战争结束,一个关键问题将不得不面对:谁来打通霍尔木兹海峡?
当地时间3月31日,美国总统特朗普在白宫表示,美国将在"两到三周"内结束对伊朗的战事,并称"最难的部分已经完成"。他同日在社交媒体上直言:"你们得开始学会为自己而战,美国不会再帮你们了。自己去弄你们的石油吧。"
这番表态,彻底改变了市场对霍尔木兹海峡局势的预期逻辑。海峡通行数据显示,截至3月29日,7日均值过境量仅为每日180万桶,与伊朗原油出口量相当,并未实质性改善。
德意志银行设定四大情景,若海峡4月重开布伦特原油迅速回落至每桶90美元,随后随IEA储备释放逐步回归75美元,但若封锁持续至11月(两个季度),布伦特原油均价将达每桶177美元,区间在170至190美元之间。
美国"甩锅",海峡重开悬而未决据央视记者当地时间3月30日获悉,美国官员消息称,特朗普已向助手表示,即使霍尔木兹海峡仍大体关闭,也愿意结束军事行动。
美政府官员评估认为,强行重新开放水道将使军事行动超出原定4至6周的时间框架。基于此,特朗普决定在实现削弱伊朗海军及导弹能力等主要目标后,逐步结束当前行动,转而通过外交压力推动伊朗恢复航运通行。若外交手段失效,华盛顿将敦促欧洲和海湾盟友牵头重新开放海峡。
据新华社报道,特朗普还在社交媒体上点名英国,称其"拒绝参与打击伊朗",并建议:"第一,从美国买,我们有的是;第二,鼓起勇气去海峡那里抢过来。"
数据显示:霍尔木兹过境量几乎没有改善据追风交易台消息,德意志银行分析师Michael Hsueh在3月31日发布的研报中指出,自特朗普3月25日描述伊朗"善意礼物"(即增加商业过境许可)以来,霍尔木兹海峡由西向东的原油及成品油过境量并未实质性上升。
截至3月29日,7日均值过境量仅为每日180万桶,与伊朗原油出口量(约每日150万桶)相差无几。
这意味着:官方声明与可独立核实的事实之间,存在明显落差。

而“海峡中断可能会持续到战争结束之后。”
Michael Hsueh认为,特朗普的表态隐性地中止了美军针对伊朗发电设施的升级威胁,却可能让伊朗以较低烈度的方式长期掌控海峡,并将其作为对抗海湾产油国的政治筹码。部分专家已将"在海峡未重开时就结束军事行动"描述为"难以置信的不负责任"。
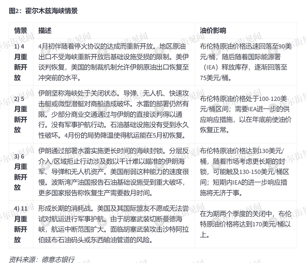
四大情景,油价最高或达每桶177美元德意志银行构建了四个情景,以海峡封锁持续时长为核心变量:
情景一:4月重开
4月初伴随着停火协议的达成而重新开放。地区原油出口不受海峡重新开放后基础设施受损的限制。美伊谈判恢复,美国的制裁机制允许伊朗原油出口恢复至冲突前的水平。
布伦特原油迅速回落至每桶90美元,随后随IEA储备释放逐步回归75美元。
情景二:5月重开
伊朗维持封锁。伊朗坚称海峡处于关闭状态。导弹、无人机、快速攻击艇或微型潜艇对商船造成破坏。水雷的部署仍然有限。少部分商业交通通过与伊朗的直接谈判得以通行。没有军事护航行动。石油基础设施没有受到永久性破坏。4月份的局势降温使得航运能在5月初恢复。
布伦特原油维持在每桶100至120美元区间,年底前需进一步释放IEA储备才能使油价正常化。
情景三:6月重开
伊朗大规模布雷,封锁延长。美国削弱这种能力的速度很慢。布伦特原油达每桶130美元,区间在130至150美元之间,短期内IEA储备释放效果有限。
情景四:11月重开(最极端情景)
持久消耗战,胡塞武装介入并封锁曼德海峡,沙特亚布港或东西管道遭攻击。布伦特原油在两个季度封锁期内均价达每桶177美元,区间在170至190美元之间。




值得注意的是,德意志银行调查显示,64%的受访者预计海峡封锁将在2026年5月至9月之间结束(其中25%预计5月,16%预计6月,23%预计三季度)。
重开海峡,障碍远比想象中多美国扫雷能力不在位。德意志银行指出,美国海军三艘具备扫雷能力的濒海战斗舰中,"图尔萨号"和"圣巴巴拉号"上次被报道停靠在马来西亚和新加坡进行例行维护,"堪培拉号"则位于印度洋,均无法立即参与重开海峡的行动。
伊朗条件苛刻。伊朗已明确表示,只有在其提出的五项条件全部得到满足后,才会结束战争,其中包括关闭所有美国地区基地、获得不再受到攻击的安全保证等。这些条件美国几乎不可能接受。
据新华社报道,伊朗总统佩泽希齐扬3月31日表示,伊朗有结束战争的“必要意愿”,前提是对方满足伊方诉求,特别是作出不再侵略的必要保证。
伊朗领导层内部协调困难。 据美国媒体3月30日报道,伊朗领导层内部协调困难,这将进一步拖延谈判进程,令海峡重开时间表更加不确定。
生产重启时间存在巨大分歧。 沙特阿美CEO阿明·纳赛尔早前表示,重启生产只需"数天而非数周";但科威特石油公司上周表示,战争结束后恢复产量需要三至四个月。两者之间的巨大差距,反映出各产油国地质条件和地面基础设施的差异。
IEA储备:够用一个月,之后怎么办?数据估算显示,IEA首轮协调释放的4亿桶储备,在考虑各类缓解因素后,大约可覆盖一个月的海峡封锁缺口,预计可支撑至2026年9月至11月。
问题在于:若封锁持续两个季度,按每两个季度释放4亿桶的节奏,累计需要释放24亿桶,而IEA实际储备仅为18亿桶,存在约8亿桶的缺口。
德意志银行认为,弥补这一缺口的可能选项包括:IEA成员国提高产量承诺、海峡重开后OPEC紧急增产,以及动用约12亿桶的大规模储备。

胡塞武装本周已对以色列发动导弹袭击,其介入程度是最关键的不确定因素。
若胡塞武装仅封锁红海南向航运,船只可绕行苏伊士运河,代价是航程更长、货物更少。但若2022年沙特-胡塞停火协议破裂,胡塞武装的导弹能力将直接威胁沙特基础设施。
历史先例已有:2019年5月,胡塞武装袭击沙特东西管道,迫使其关闭"评估状况";同年9月,胡塞武装触发阿布盖格石油处理设施停产。今年3月19日,伊朗袭击了亚布港,造成短暂停产。

在情景一至三的时间框架内,美国增产响应速度太慢,难以发挥实质作用。即便是情景四的两个季度时间窗口,美国上游行业也面临价格曲线结构问题——彭博WTI公允价值目前在2027年均价约每桶73美元、2028年约70美元,仅略高于或持平于二叠纪地区的平均上游激励成本。
更值得注意的是,3月中旬至月底,美国石油钻井平台数量小幅下降至去年12月以来最低水平。德意志银行判断,在当前曲线结构下,美国供应响应不太可能以足够的规模和速度出现——除非情景四成真。

~~~~~~~~~~~~~~~~~~~~~~~~
以上精彩内容来自追风交易台。
更详细的解读,包括实时解读、一线研究等内容,请加入【追风交易台▪年度会员】
