FOREXBNB获悉,克而瑞地产研究发布《2026年一季度中国房地产行业总结与展望》上篇与中篇。克而瑞指出,受春节假期影响,2026年一季度房地产市场延续筑底态势。此外,1-2月典型房企中累计业绩同比增长的企业占比为29%,其中同比增幅大于100%的企业数量有9家,部分企业业绩大幅回暖。展望2026年全年,预计中央政策将以“稳市场、防风险、建长效、促转型”为主线,全面落地“控增量、去库存、优供给”施政体系,统筹风险化解、制度改革与民生保障,加速构建房地产发展新模式。
壹 政策篇
行新阶段施策体系,构建高质量发展新模式
2026年,全国两会房地产政策延续“止跌回稳”核心逻辑,全面迈入“提质增效”的高质量发展新阶段,围绕市场稳定、民生保障等六大维度形成完整施策体系。地方层面,全国107个省市出台175次稳市场政策,以公积金优化、品质提升、税费补贴、保障房扩容、存量盘活为重点,积极落实中央部署,多地新政带动市场企稳回暖。
展望2026年全年,预计中央政策将以“稳市场、防风险、建长效、促转型”为主线,全面落地“控增量、去库存、优供给”施政体系,统筹风险化解、制度改革与民生保障,加速构建房地产发展新模式。地方层面将对标中央部署,在产品品质提升、需求精准扶持、住房保障扩面、土地存量盘活四大维度持续发力,推动市场从修复转向提质增效,促进供需长期平衡,助力行业平稳迈入高质量发展新周期。
总结
01系统性化解房地产风险,构建六方面完整施策体系(节选)
2026年初,中央房地产相关部署延续了2025年“复苏导向、止跌回稳”的核心逻辑,同时在施策精度、系统协同、落地实操上实现全面升级。结合两会发布内容来看,相较于2025年以“基础托底、框架搭建”为重点的政策取向,2026年围绕市场稳定、民生保障、新型城镇化等六大维度,形成了更加的完整施策体系,标志着我国房地产行业正在从“止跌回稳”的修复阶段,加快迈入“提质增效、长效构建”的高质量发展新阶段。
一、市场稳定与风险防控:从单点应急处置到跨领域系统化解
2026年该维度的核心是供需双向调控+全链条风险联防,明确提出“因城施策控增量、去库存、优供给”,将多渠道盘活存量商品房作为市场稳定的核心抓手;同时把“保交房”白名单制度常态化,更首次提出统筹推进房地产与地方政府债务、地方中小金融机构的风险联动化解,货币政策也专门为房地产合理融资营造专属金融环境。
二、民生保障:从普惠兜底补短板到精准赋能贴人口
2026年民生保障的亮点是保障房建设与存量去化结合+家庭导向精准支持,一方面延续收购存量商品房用于保障性住房建设的思路,另一方面新增“加强初婚初育家庭住房保障、支持多子女家庭改善性住房需求”的举措,将住房保障与人口政策深度绑定,实现民生保障的精准滴灌。
三、新型城镇化:从规模推进提速率到机制深化提质量
2026年新型城镇化与房地产的融合更具针对性和落地性,进一步完善“人地钱”挂钩政策,让农业转移人口市民化与土地供给、财政支持形成更精准的匹配机制;城市更新强调“高质量推进”,同时将盘活存量土地、闲置房屋与县域基础设施布局、公共资源配置结合,首次将县域列为新型城镇化与房地产发展的重要抓手。
四、住房品质提升:从顶层概念提出到实操工程全面落地
2026年是“好房子”建设从理念走向实操的关键一年,不仅有序推动安全、舒适、绿色、智慧的“好房子”建设,更出台具体落地举措——实施房屋品质提升工程和物业服务质量提升行动,同时将住房品质提升延伸至城市空间,提出建设创新型产业社区、商务社区,推动住房品质与城市治理智慧化精细化结合。
五、住房制度改革:从基础框架搭建到具体制度深化
2026年住房制度改革的核心是补短板、建配套,明确将“深化住房公积金制度改革”作为重要抓手,同时提出深入推进房地产发展新模式的基础制度和配套政策建设,从2025年的“搭框架”转向“填内容、织配套”,让房地产发展新模式有了具体的制度支撑。
六、财政金融配套支持:从泛化赋能到精准协同、机制兜底
2026年财政与金融配套支持形成协同发力格局,既保持资金规模稳定,又强化精准性与机制保障。财政方面,地方政府专项债仍安排4.4万亿元,与2025年持平,但资金投向进一步聚焦,明确重点支持“重大项目建设(含房地产相关民生工程)、置换隐性债务”,将房地产相关财政投入严格锚定“民生工程”,剔除泛化的投资建设方向,同时严格执行专项债投向负面清单,严禁将资金用于除保障性住房、土地储备以外的房地产开发领域,进一步规范资金使用方向。金融方面,核心是畅通传导+风险共担,在延续降准降息等常规货币政策工具的基础上,更强调“畅通货币政策传导机制”,引导金融机构主动支持房地产合理需求,推动城市房地产融资协调机制常态化运行,同时优化创新结构性货币政策工具,首次提出“强化融资担保、风险补偿等支持措施”,为金融机构支持房地产消除后顾之忧,破解银企信息不对称导致的“不敢贷、不愿贷”问题。

02严控新增建设用地用于房地产开发,推进城市存量空间盘活提质
在供给侧,中央部委进一步推进存量盘活,并限制无效新增库存。1月20日,自然资源部发文支持城市更新,鼓励利用存量土地、房产资源发展国家支持产业、行业,也将在客观上促进存量住宅用地盘活进度的进一步推进。
3月初,自然资源部发布《关于进一步做好自然资源要素保障的通知》,涵盖事项由上年的十五个缩减至十三个,政策聚焦度显著提升。其中第十条“统筹存量和增量建设用地促进内涵式发展”提出的增量严控要求,更是迅速成为行业关注焦点,为住宅用地供给格局划定了全新规则。
文件条款明确:年度新增城乡建设用地原则上不得超过盘活存量土地面积,且新增建设用地原则上不用于经营性房地产开发。需要说明的是,城镇建设用地从指标新增到实际入市,一般要先审批为待开发的存量建设用地,再经历较长的一级开发流程。各地实际供应的房地产用地,主要均来自于存量建设用地,因此此次调整并不会在中短期内对土地供应端造成实质性影响。再加之目前房地产市场仍处于供给侧调整的大周期之中,限制新增房地产开发用地,也有利于稳定长期的供给侧规模预期,有利于市场更快走向新的供求平衡点。
对市场主体而言,房企参与保障性住房等民生项目将成为主流方向之一,经营性开发则全面转向存量挖潜;对地方供地而言,新增供给的城镇建设用地将主要依赖于待开发的存量建设用地,盘活存量住宅用地也将被放在更加重要的位置上。自然资源部文件同时也明确闲置用地处置、省级指标统筹、零星用地支持等细则,进一步夯实了“存量优先”的制度基础。
在这一政策强约束下,存量住宅用地的实际动向,既是政策落地的前置基础,也是判断市场供给、衔接后续政策的关键依据。据各地方政府发布数据统计,2025-2026年全国107城住宅存量用地规模持续收缩,存量盘活正在有效推进:样本城市项目总数同比增长2%,存量住宅用地总面积由2025年初的6.23万公顷降至2026年初的5.99万公顷,同比下降4%;平均单项目面积下降6%,从4.5公顷降至4.2公顷,形成“总量收缩、优质项目补充”的良性态势。
当前,各地正在继续严格落实顶层政策导向,一方面严控新增住宅用地供应,同步推进闲置土地处置新政,加大低效存量用地清理力度,推动一批闲置、低效项目退出市场;另一方面精准补充高品质住宅用地,持续提升用地效率。其中,各地积极利用专项债收储闲置用地,据不完全统计,2025年全年全国已发行超3000亿元专项债用于该用途,其中广东省发行486亿元,位居全国首位,为闲置用地盘活提供了有力资金支撑。

03“十五五”规划纲要:房地产纳入提振消费篇章,多管齐下稳定预期(略)
04三条红线监管优化调整,加速构建行业融资新机制(节选)
2026年一季度,中央房地产金融政策紧扣行业提质增效、长效构建的核心导向,加快向适配房地产发展新模式的制度性转型。一季度货币政策保持宽松导向,如人民银行持续运用降准降息等工具维持流动性充裕,下调结构性货币政策工具利率,畅通政策传导以压低社会综合融资成本,同时优化多项结构性工具,将商业用房购房贷款最低首付比例下调至30%,精准助力商办地产去库存,为房地产市场平稳运行营造了适宜的金融环境。
房地产融资协调机制加速常态化运行,监管部门对“白名单”项目贷款展期政策大幅优化,符合条件的项目贷款可展期至5年,有效缓解房企项目端资金周转压力,叠加“保交房”白名单制度持续发力,行业流动性风险得到有序缓释。
本轮金融政策最具标志性的调整,在于房企融资监管迎来重要转变,自2020年实施的“三条红线”月度上报要求逐步放开,多数房企不再被要求定期报送相关指标,监管重心转向出险房企的差异化风险管控,这一调整既释放了行业融资约束松绑的明确信号,也为重构适配新模式的房地产融资制度扫清了机制障碍。
结合金融数据来看,2026年2月M2同比增长9%,增速较2025年12月升了0.4个百分点;M1同比增长5.9%,增速较2025年12月增长了2.1个百分点。两者剪刀差为3.0个百分点,较2025年12月减少了1.7个百分点,剪刀差再度迎来回落,显示出实体经济发展进一步加快,年初实现良好开局。
整体来看,2026年一季度房地产金融政策不再局限于短期风险处置,而是以制度建设为核心,通过监管规则优化、融资机制创新、财政金融协同,全方位适配房地产发展新模式的构建要求,既为市场止跌回稳提供持续金融支撑,也为行业长期迈向高质量发展、实现租购并举与住有所居的目标筑牢金融制度根基。

05一季度107省市175次稳市场政策,上海新政后住宅成交如期迎来“小阳春”(节选)
2026年一季度,地方房地产调控政策继续优化,据CRIC统计,全国107个省市出台175次稳市场政策。一季度各地以优化公积金为主要抓手,兼顾补贴与税费优惠、保障安居等新政,积极推动市场企稳。尤以上海“沪七条”政策为代表,得益于对外地户籍限购的大幅放宽,以及公积金贷款额度大幅上调至最高324万元,3月上旬新房成交实现同比增长,中旬二手房成交更是创下近5年的最高纪录。


展望
06中央:迈入提质增效新阶段,全面构建“控增量、去库存、优供给”施政体系
结合2026年一季度中央部委政策导向来看,新一年房地产政策已全面告别应急式托底,从止跌回稳的修复阶段,加快转向提质增效、长效构建的高质量发展新阶段,以“控增量、去库存、优供给”为核心,搭建全链条、跨领域、协同化的顶层施政体系,为行业转型与长期稳定筑牢制度根基。
供给侧调控将全面转向存量优先、精准提质,“控增量、去库存、优供给”从政策导向转为刚性落地。中央将持续落实新增建设用地原则不用于经营性房地产开发的要求,进一步促进各地盘活存量土地与闲置房源,推动住宅用地供给从增量扩张转向存量挖潜。多渠道盘活存量商品房将成为市场稳定核心抓手,收购存量房源用于保障性住房、人才房、安置房的模式将常态化,实现去库存与民生保障双向赋能,推动市场更快迈向供需新平衡。
风险防控将升级为跨领域系统化解,打破单一主体、单一风险的处置局限。中央将统筹推进房地产与地方政府债务、地方中小金融机构风险联动化解,“保交房”白名单制度全面常态化,有效防范房企债务风险蔓延。房地产融资协调机制将实现长效运行,货币政策持续保持适度宽松,通过降准降息、畅通传导机制、强化融资担保与风险补偿,破解金融机构“不敢贷、不愿贷”难题,为合理融资营造稳定金融环境。
制度建设将聚焦新模式落地与配套完善,衔接“十五五”规划顶层设计。还将进一步深化住房公积金制度改革,推进房地产发展新模式的基础制度与配套政策建设,从“搭框架”转向“填内容、织配套”。同时将住房保障与人口政策深度绑定,强化初婚初育、多子女家庭住房精准支持,推动住房回归消费品属性,激活刚性与改善性需求。
财政金融政策将保持精准协同、机制兜底,4.4万亿元地方政府专项债投向持续聚焦民生工程与隐性债务置换,严禁资金流向商业化开发,确保财政资源精准赋能保障房、城市更新等民生领域。伴随“三条红线”监管优化,行业融资将加快适配新模式,形成财政引导、金融支持、风险共担的长效支撑体系。
整体来看,2026年中央房地产政策将以系统思维统筹稳增长、防风险、惠民生,推动行业从规模扩张转向质量提升,为构建多主体供给、多渠道保障、租购并举的住房制度夯实基础。展望未来五年,房地产行业将以“十五五”规划为纲领,加速转向“保障托底、市场调节、品质驱动”的新生态,房企聚焦产品力与服务力,住房租赁、城市更新、适老化改造成为新增长点。
07地方:精准落实提质增效,多维度协同护航市场平稳转型
2026年地方房地产政策将持续深度对标中央顶层部署,告别碎片化松绑,转向精准落地、系统协同、长效适配的施政模式,围绕产品品质升级、需求侧精准扶持、住房保障提质、土地存量盘活四大核心维度发力,短期稳市场、长期优结构:
在产品品质提升上,地方将全面落地“好房子”建设实操标准,从顶层理念转向细则落地。各地会持续完善安全、舒适、绿色、智慧的住宅建设规范,细化层高、智能安防、绿色建材等硬性要求,同步推进房屋品质与物业服务质量双提升工程。同时将品质提升融入城市更新与社区建设,加码创新型产业社区、商务社区打造,推动住房品质与城市精细化治理深度绑定,让行业从“规模扩张”转向“质量优先”。
在需求侧扶持上,公积金优化与税费补贴将成为核心抓手,政策更趋精准化、人性化。公积金政策将持续降低购房门槛,二套房首付比例下调、贷款额度上浮、代际互助、直付房租等举措全面推广,多子女家庭、人才、绿色建筑房源可享受叠加优惠。税费补贴将定向发力刚需与改善型需求,人才购房、多孩家庭、以旧换新等定向补贴常态化,契税优惠、个税退税、信贷贴息等政策因城施策落地,精准激活刚性与改善性住房消费。
在住房保障上,地方将兼顾民生兜底与投资确定性,构建稳民生、稳预期的双重保障体系。收购存量商品房用于保障性租赁住房、人才房、安置房将成为主流模式,持续扩大保障房供给覆盖面,聚焦新市民、青年人、初婚初育及多子女家庭精准兜底。同时依托专项债资金支持,健全保障房建设、运营、管理全流程机制,以稳定的民生项目投资与房源供给,为市场注入确定性,实现民生保障与市场稳盘双向共赢。
在土地供应和存量盘活上,地方将严格落实“存量优先”导向,进一步改善供求预期。严控住宅用地增量供给,加大闲置土地、低效用地清理处置力度,通过专项债收储、土地性质变更、分期开发等方式盘活存量资源。供地结构将向保障房、高品质住宅、城市更新项目倾斜,以存量挖潜替代增量扩张,稳定长期供给预期,推动土地市场供需迈向新平衡。


贰 行业篇
释放多重企稳信号,稳步推进行业复苏
3月16日上午,国家统计局如期发布2026年1-2月宏观经济和房地产数据。地产行业方面,受上年基数高位影响,销售规模、新开工延续回落,但也同步展露出多维积极信号:房价环比止跌城市数量创新高,待售面积增幅创四年新低,开工销售比进一步下降,行业企稳信号正在不断明确。
总结
01居民中长期贷款同比增长1万亿元,融资环境适度宽松、推进行业加快回稳
从2026年2月末金融数据来看,M2同比增长9%,增速较2025年12月升了0.4个百分点;M1同比增长5.9%,增速较2025年12月增长了2.1个百分点。两者剪刀差为3.0个百分点,较2025年12月减少了1.7个百分点,剪刀差再度迎来回落,显示出实体经济发展进一步加快,年初实现良好开局。
居民中长期贷款规模延续回升,环比季节性减少1814亿元,前两个月累计增加1654亿元,同比2025年2月增长约1.06万亿元。得益于中央和地方近一年在需求侧的适时调整,中长期贷款整体走势渐显稳定态势。3月6日,中国人民银行行长在十四届全国人大四次会议经济主题记者会上表示,总体看,社会融资条件处于宽松状态,金融总量合理增长,社会综合融资成本低位运行。1月,新发放企业贷款和个人住房贷款的加权平均利率分别为3.2%和3.1%,处于历史低位。
结合央行、中央财办等部委的近期表态来看,2026年将充分发挥货币信贷政策导向作用,支持房地产平稳健康发展。并着力推动保障性住房再贷款等金融政策措施落地见效,推行房地产开发项目公司制和融资主办银行制,支持满足房地产合理融资需求,助力构建房地产发展新模式。预计新一年房地产行业融资大环境将维持适度宽松,同步加快推进供给侧和需求侧的回稳进程。
经济数据方面,年初市场需求稳中有升,就业物价总体稳定,新质生产力成长壮大,经济运行起步有力,实现良好开局。具体来看:
一、工业生产加快,装备制造业和高技术制造业增势较好。装备制造业增加值同比增长9.3%,高技术制造业增加值增长13.1%,分别快于全部规模以上工业增加值3.0和6.8个百分点。二、市场销售增速回升,服务零售增长较快。1—2月份,社会消费品零售总额8.6万亿元,同比增长2.8%,比上年12月份加快1.9个百分点。三、货物进出口快速增长,贸易结构继续优化。1—2月份,货物进出口总额7.7万亿元,同比增长18.3%,比上年12月份加快13.4个百分点。四、就业形势总体稳定,城镇调查失业率同比持平。1—2月份,全国城镇调查失业率平均值为5.3%,与上年同期持平。
02基期高位下新房成交走势符合预期,单月同比延续边际改善
与业内预期一致,因上年同期基数高位,2026年初新房成交同比延续回落。2026年1-2月,新建商品房成交面积9293万平方米,同比下降13.5%,单月同比降幅较2025年12月收窄了1.3个百分点;1-2月商品房成交金额8186亿元,同比下降20%,降幅较2025年12月收窄了4个百分点。房企到位资金方面,个人按揭贷款1128亿元,同比下降41.9%。库存同比增速接近归零,2月末待售面积8亿平方米,同比增长0.1%,为2022年以来最小同比增幅。
两会政府工作报告指出,2026年还将进一步着力稳定房地产市场,因城施策控增量、去库存、优供给。在“十五五”规划纲要中,“充分释放刚性和改善性住房需求潜力”被列入了“大力提振消费”章节之内;并提出优化保障性住房供给,强化城镇低收入住房困难家庭住房保障,更好满足住房困难且收入不高的工薪群体基本住房需求,逐步解决新市民、青年等群体的阶段性住房困难。预计2026年行业需求侧将迎来更多政策面利好,有望迎来更多税费减免、购房优惠等可感性更强的政策,而保障性住房也将成为增强行业需求侧确定性发展的重要支柱。
结合地方政策落地情况来看,年初多地也在积极推进稳市场新政,如深圳安居房无需进入轮候库也可购买;呼和浩特购买新房补贴总价2%,最高5万元;上海启动收购二手住房用于保障性租赁住房等。以上海春节后新政为例,政策涉及放松限购、优化公积金、房产税减免等多方面,非沪籍居民社保满一年即可购房,且居住证满5年也可购房,显著放开了购房限制性政策,新政调整后上海新房市场热度明显回升,2026年3月首周上海新房网签超2300套,在2025年3月初高基数的情况下,仍同比增长10%。在中央政策面明确调整方向、地方稳市场要素持续积累的情况下,2026年新房成交走势有望进一步加快企稳。

03房价环比降幅继续收窄,环比止跌城市数量创新高
2026年2月份,总体看70个大中城市商品住宅销售价格环比降幅继续收窄、同比下降。新房价格环比止跌城市数量增至17个,创2025年下半年以来新高。
2月份,70个大中城市房价环比下降0.3%。一线城市新建商品住宅销售价格环比由上月下降0.3%转为持平。其中,北京和上海均上涨0.2%,广州持平,深圳下降0.3%。二、三线城市新建商品住宅销售价格环比分别下降0.2%和0.3%,降幅均收窄0.1个百分点。70个大中城市中,新建商品住宅销售价格环比上涨城市有10个,持平城市有7个,合计比上月增加9个。其中北京、上海、南京、杭州等均环比增长不低于0.2%。
同比来看,一手房价同比指数下降3.5%。其中一线城市新建商品住宅销售价格同比下降2.2%,降幅比上月扩大0.1个百分点。其中,上海上涨4.2%,北京、广州和深圳分别下降2.3%、5.1%和5.5%。二、三线城市新建商品住宅销售价格同比分别下降3.1%和4.0%,降幅分别扩大0.2个和0.1个百分点。
二手房市场方面,一线城市二手住宅销售价格环比下降0.1%,降幅比上月收窄0.4个百分点。二、三线城市二手住宅销售价格环比分别下降0.4%和0.5%,降幅均收窄0.1个百分点。具体城市方面,2月份也有北京、上海等4个城市房价止跌。得益于年初政策面的积极发力,越来越多的城市房价迎来了企稳信号。

“十五五”规划纲要提出,要健全市场化利率形成、调控和传导机制,保持社会融资规模、货币供应量增长同经济增长、价格总水平预期目标相匹配。稳定各类产品价格,也是促进社会经济稳定发展的重要环节,预计2026年中央将继续充分发挥政策利率的引导功能,强化利率政策的执行与监督力度,推动社会综合融资成本维持低位运行。再加之市场化利率传导机制的推动,在租售比和存贷款基准利率差距持续收窄的推动下,年内房价水平也有望进一步加快企稳。其中受益于城市更新,近期城市界面和相关配套正在加快完善的板块,或将在新一年中明显受益。
04新开工销售比降至55%创新低,中短期库存压力加速减轻(略)
05优质项目稳步推进支持投资,开发投资阶段性高于新房销售(略)
展望
06供求关系持续改善,行业开局企稳向好
2026年1-2月全国房地产数据显示,行业年初实现良好开局,多项核心指标释放明确企稳信号。1-2月行业数据虽因上年高基数影响,销售面积与金额同比有所下降,但单月降幅已边际收窄。更重要的积极变化在于,房价环比止跌城市数量创近期新高,待售面积同比增幅已接近归零,显示库存压力显著缓解。同时,新开工面积与销售面积之比降至54.7%的历史低位,表明行业正主动控制新增供应,加速平衡供求关系。开发投资降幅亦明显收窄,优质地块的高热度成交反映了市场信心有所回升。
展望2026年,预计房地产行业将稳步修复、持续企稳。政策层面,中央与地方将继续发力稳定市场,通过因城施策、优化保障性住房供给、降低购房成本等措施释放住房需求。在此背景下,预计新房销售有望在下半年加快企稳,需求侧将持续获得政策利好支撑。新开工规模将维持合理低位,兼顾去库存与优质新增供给,推动待售面积同比回落。依托宽松融资环境下的利率优势及供求关系优化,房价水平将进一步企稳。同时,开发投资规模将再度低于新房销售,行业“现金流”保持正增长,推动供给侧信心逐步回升,整体向平稳健康的发展新模式迈进。
叁 土地篇
规模延续缩量提质,供给侧优化深入推进
2026年一季度,全国土地市场紧扣“控增量、去库存、优供给”核心导向,整体呈现规模持续缩量、发展质效提升、供给侧稳步优化的运行格局。全国300城经营性土地成交建筑面积、金额同比分别下降16%、35%,在按需供地、春节供地延后等因素影响下,市场整体保持缩量态势,直至3月节后成交节奏有所恢复。
市场结构持续优化,一二线城市更新、旧改地块入市占比提升,拉低楼面价的同时推动供给向集约化转型,广州马场一期、杭州城东新城等核心城市优质地块热度高涨,成为市场亮点。存量闲置土地回购盘活有序推进,收储节奏更趋审慎,资金加速向核心城市集聚。房企投资整体谨慎,拿地规模同比回落,聚焦核心优质地块布局。一季度土地市场以缩量提质为核心主线,供给侧改革落地见效,为全年市场平稳运行、理顺行业供需关系奠定坚实基础。
总结
01一季度土地成交延续缩量,广州、杭州等地优质地块如期高热成交(节选)
1)2026年地方土地供应节奏持续放缓,成交规模延续同比回落态势,主要受三方面因素影响:一是年初各地坚持按需供地,土地供应与新房成交规模同步回落,推动广义库存规模逐步下降;二是2025年以来盘活存量用地、专项债加大对地方财政支持等政策效应持续显现;三是2026年春节时间较晚,各地供地节奏相应延后,土地拍卖市场直至3月才全面启动。截至3月25日,一季度全国300城经营性土地成交建筑面积0.97亿平方米,同比下降16%;成交金额2610亿元,同比下降35%,金额降幅显著大于面积降幅,主要因2025年同期一二线城市集中成交大量高总价、高单价优质地块,形成较高基数。
从月度成交建筑面积走势来看,1月、2月同比分别下降24%、19%,3月同比回升30%,春节后各地土地成交节奏明显加快。从整体季度表现来看,一季度土地成交仍处于回落区间;在“控增量”的整体方针导向下,预计年内全国土地出让规模将维持在略低于新房成交的合理水平。
从城市能级划分,一季度各能级城市成交规模同比均有所下调,其中二线城市成交建筑面积降幅最大,达36%。一线城市成交建筑面积同比下降19%,成交总额同比下降40%,但优质地块成交仍不乏亮点,上海、广州均有重磅地块入市,尤以广州马场地块备受市场关注。该地块经243轮竞价由越秀竞得,成交总价236亿元,为广州土拍史上总价第二高地块,仅次于2009年成交的255亿元广州亚运城地块;地块溢价率26.6%,名义楼面价4.2万元/平方米,按可售部分测算楼面价已超6万元/平方米。
二线城市成交建筑面积同比下降36%,成交总额同比下降56%。一季度二线城市成交建面TOP10城市中,仅石家庄、西安、宁波三地成交建筑面积超100万平方米;杭州成交建面82万平方米、同比下降64%,但土拍热度依旧亮眼,3月城东新城宅地由保利发展以32亿元竞得,溢价率高达51%。三四线城市成交建筑面积同比下降11%,为各能级城市中降幅最低,主要得益于前期成交基数相对较低。

2)因城市更新、旧城改造类地块成交占比提升,一二线城市平均楼板价同比明显回落。
3)一季度全国土地市场平均溢价率为4.7%,较2025年四季度提升2.1个百分点。

02广州高居金额榜首,TOP10中广州、杭州平均溢价率均超20%
2026年一季度全国土地成交金额TOP20城市呈现清晰的梯队格局:一线城市占据榜单前三席位,其中广州以256亿元成交金额高居榜首,上海、北京分别位列第二、三位,成交金额均突破100亿元;二线城市共有10个城市入围TOP20,沈阳、哈尔滨两座东北城市亦跻身其中;三四线城市有7城入榜,绝大多数来自江苏省,南通表现尤为突出,以104亿元成交金额超越杭州位列第四。从南通土地成交结构来看,市本级崇川区与通州区成交总价22.2亿元,占全市总量的21%,土地成交主力集中于县市区域;南通如东县依托小洋口旅游度假区发展规划,出让多宗商办地块,一季度地块出让总价43.5亿元,占全市成交总额的42%。
土地市场热度呈现明显分化特征。一季度多数城市成交地块以城市更新、旧城改造类为主,平均溢价率普遍低于5%,但广州、杭州、哈尔滨三座城市市场热度显著偏高,平均溢价率分别达到24%、30%和29%。广州高溢价主要由马场地块带动,该地块以236亿元总价、26.7%溢价率成交,大幅拉高全市一季度平均溢价率,也实现了广州规划和自然资源局对其“策马先行、赢在开局”的开局目标;杭州3宗住宅地块均实现溢价成交,3月城东新城宅地更是拍出51%的高溢价率;哈尔滨则因出让多宗城区优质改善型宅地,被本地深耕房企溢价竞得,推高整体溢价水平。
从整体成交特征来看,城市更新、旧城改造类地块仍以底价成交为主。福州琯尾街2宗旧改地块位于城市成熟片区,受城市更新周期及周边在建项目较多等因素影响,最终分别以19.9亿元、17.9亿元底价成交;上海青浦镇17.7亿元江南城厢城更宅地、北京13.9亿元首钢旧改地块、宁波鄞州29.2亿元回迁宅地等核心城市优质城更、旧改地块,亦均以底价成交。

03一季度公告拟回购土地超400宗,稳步推进存量土地盘活(略)
04拿地金额同比降五成,核心地块仍是企业投资必争之地
2026年前两月,受到地方政府供地尚未开启及春节假期的影响,多数规模房企并未开启投资铺排,因此典型企业拿地货值、金额、面积均出现同比下降。
其中,新增土储百强房企的新增货值、总价和建面百强之和分别为2059亿元、996亿元和1906万平方米,货值、金额降幅近五成,面积较同期下降29%。值得注意的是,目前房企投资筑底阶段,但核心城市优质地块仍是必争之地。以广州马场地块来看,共计8家房企参拍,其中包括越秀、保利、中海、华润、招商等多家头部央国企,竞争十分激烈,百轮竞拍之后,仍有5家房企持续角逐。

百强门槛值方面也较同期大幅下降,反映出企业拿地的谨慎。典型100家样本企业新增土储货值门槛值为7.3亿元,同比下降20%;新增总价百强门槛值为3.5亿元,同比下降10%,新增建面百强门槛值为11.2万平方米,同比降幅达到15%。

另外,销售金额前二十的企业仅6家企业有拿地,多为规模化的央国企和龙湖、滨江等近两年仍活跃在土地市场的民企。其中越秀地产前两月拿地金额262亿,同比增长338%,其余企业拿地金额均未超过25亿元。
展望
05践行“控增量”加速供求平衡,“优供给”迎更多发展确定性
2026年一季度全国土地市场开局呈现总量缩量、局部高热,土地成交规模延续同比回落态势,严格落实中央“控增量”的调控导向,全国300城经营性土地成交建筑面积、金额分别同比下降16%、35%,行业去库存进程稳步推进。与此同时,广州马场地块、杭州城东新城宅地等核心城市优质地块迎来多轮激烈竞拍,溢价成交表现亮眼,既凸显了核心地段资产的稀缺价值,也充分印证了优质地块供给与房企投资意愿之间的良性互动,为土地市场注入了关键活力。
结合一季度市场表现,预计2026年土地市场将呈现四大核心发展特征,市场分化将进一步凸显且逐步向纵深发展:其一,成交规模持续控量,全年土地出让规模将维持略低于新房成交的合理水平,从供给端持续发力推动行业加速去库存,逐步理顺房地产市场供需关系,预计全年300城经营性土地成交规模同比仍将保持小幅回落态势,重点城市将严格控制土地出让节奏,避免市场供给过剩。
其二,供给结构不断优化,随着存量闲置土地盘活、城市更新与旧城改造地块持续入市,再加之自然资源部38号文强调加强存量盘活的指引,土地供给进一步向“重质量”转型,核心城市将加大优质宅地供给,减少低效用地出让,推动市场向健康化、集约化方向发展,同时保障性住房用地供给将持续保障,助力完善住房保障体系。
其三,土拍热度逐步传导,一季度广州、杭州已出现高热地块,后续上海、北京等一线城市将陆续推出核心地段优质宅地,市场热度将从点状热点向更多核心城市、优质板块扩散,二线核心城市优质地块热度有望进一步提升,而普通二线及三四线城市热度仍不会出现明显变化。
其四,房企整体投资谨慎格局不变,当前市场整体仍处于筑底阶段,土地市场难以出现全面回暖,热度集中于核心区域的特征将贯穿全年。
从房企投资逻辑来看,一方面,市场底部徘徊持续制约拿地信心,当前房地产销售复苏基础尚不牢固,多数房企现金流压力未得到根本缓解,资金安全与项目去化保障成为投资首要考量,拿地决策整体趋于保守;另一方面,市场热度高度聚焦核心区域,“点状火热、面状冷清”特征愈发明显,土拍热点将集中于一线城市核心地段及强二线城市优质板块,三四线城市及远郊区域持续低迷,投资分化态势进一步加剧。
市场主体格局上,央国企与城投平台仍将主导拿地市场。央企及优质地方国企凭借融资成本优势,持续深耕一二线核心城市;城投平台在三四线城市承担托底职能,稳定地方土地市场秩序;少数财务稳健的优质民企虽会择机补货,但整体拿地能力与规模受限,市场主体结构保持稳定。
对于房企而言,2026年投资需坚守安全优先、精准布局的核心策略,聚焦核心城市核心板块,通过合作开发等模式降低投资风险;同时密切关注政策窗口期,在守住资金安全底线的前提下,精准把握结构性投资机遇。
整体而言,2026年土地市场将在“控增量、去库存、优供给”的主线下稳步运行,随着存量盘活深化、优质供给释放、政策效应持续显现,市场将迎来更多发展确定性。土地市场的平稳有序运行,将持续助力房地产行业加快构建新发展模式,推动行业向高质量、可持续方向转型。
肆 业绩篇
房地产市场延续筑底态势,部分企业业绩大幅回暖
受春节假期影响,2026年一季度房地产市场延续筑底态势。1-2月典型房企中累计业绩同比增长的企业占比为29%,其中同比增幅大于100%的企业数量有9家,部分企业业绩大幅回暖。整体来看,一季度房地产政策面持续优化、释放利好,但是由于购房者的信心和预期仍在修复过程中,企业销售整体仍面临挑战,房企仍需积极修炼内功加以应对。
01受春节假期影响,企业销售整体继续筑底
受春节假期影响,2026年一季度房地产市场延续筑底态势,房企销售低位运行。1-2月行业典型房企累计销售操盘金额2888.7亿元,全口径金额3073.4亿元。
整体来看,一季度房地产政策面持续优化、释放利好,但是由于2月是春节月,房企营销铺排普遍选择避开,供应端供给约束依旧较为明显,短期复苏动能不足。

02 29家典型房企业绩同比增长,9家企业增幅超过100%
从企业具体表现来看,2026年1-2月典型房企中累计业绩同比增长企业共有29家,销售额同比增幅前10的企业中7家是中小民营房企。在房企整体业绩筑底的背景下,这些企业仍保持着较为稳健的运营。
与此同时,部分企业业绩大幅回暖,同比增幅大于100%的企业数量有9家,其中标杆房企中建壹品的业绩同比增幅达到了114.5%,这主要得益于其上海外滩元境项目单月贡献超18亿元,占总销售额近一半,其稀缺高端改善型产品在政策宽松与需求集中释放背景下实现“日光式”热销。

03央国企整体表现较好,36.6%的央国企业绩增长
从各档位典型房企的性质分类来看,1-2月销售规模超过100亿元的7家房企中没有民营房企,同时越靠后的档位民营房企占比越高,央国企则呈现相反的态势。在市场筑底,且多数房企流动性仍然承压的背景下,资本更倾向于投资较为稳健的国央企和大型房企,而大多数的民营房企则受困于资金问题发展艰难。

从各类性质企业的业绩增长情况来看,央国企中业绩增长的企业占比相对较高。根据数据统计,央企中业绩增长的企业占比达到了36.4%,国企中增长的企业占比为36.8%。相较之下,民营房企中销售增长的占比为28.6%。
04政府支持下行业进入高质量发展阶段,房企需积极修炼内功
当前,市场整体仍在延续筑底调整的态势,1月中央发布房地产相关政策聚焦城市更新、融资优化、财税优惠等维度,有助于购房需求的释放,特别是二手房市场。2月中央及地方政策持续释放利好,公积金优化、城市更新、保障安居成为本月地方政策重点,月底上海“沪七条”更释放出积极的政策趋势信号,有利于提振全国市场预期。3月政府工作报告的房地产相关表述以“提质增效、长效构建”为核心,形成“市场稳定-民生保障-品质升级-制度支撑-财政金融赋能”的完整施策体系,标志着行业正在全面进入以“存量盘活、品质提升、长效构建”为核心的高质量发展阶段。
对于多数房企而言,未来需更加注重精细化运营,挖掘不同城市、不同购房群体的结构性需求,以产品创新和升级迭代迎合购房偏好的转变,同时严格控制债务风险。重仓一二线城市的房企,因市场需求相对稳定,后续有望率先迎来稳定;而布局三四线城市的房企,则需及时调整项目和布局策略。
伍 融资篇
一季度融资同比减少37%,花样年和宝龙债务重组成功
总结:融资规模仍处低位,各类房企发债成本持续分化
01一季度房企融资环境仍较为宽松,城市房地产融资协调机制开始常态运行
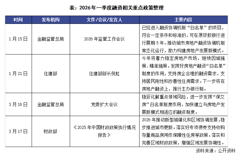
2026年一季度房地产政策仍保持宽松基调,1月份住建部部长倪虹在接受采访时今年将着力稳定房地产市场,发挥好房地产融资“白名单”制度的作用,支持房企合理的融资需求,推行主办银行制。3月金融监管总局在党委扩大会议上提出要进一步发挥“保交房”白名单制度作用,加快建立与房地产发展新模式相适应的融资制度。
在房地产融资协调机制方面,1月15日金融监管总局在2026年监管工作会议上指出要推动城市房地产融资协调机制常态化运行,助力构建房地产发展新模式。此前在1月13日的政策指导中也宣布对于已经进入融资协调机制“白名单”的项目,符合一定条件和标准的,可在原贷款银行进行展期5年。此次对于房地产融资支持制度的优化完善,能够有效缓解项目资金周转压力和企业偿债压力,支持项目建成交付,有利于增强各方主体信心,稳定市场预期。
而在存量收储方面,3月17日财政部在发布《2025年中国财政政策执行情况报告》时提出2026年要推动新型城镇化和区域协调发展,稳步推进城市更新,落实好专项债券支持收购存量商品房用作保障性住房等政策。作为财政政策精准发力房地产“去库存、优供给、保民生”的关键落子,财政部明确专项债用于收购存量房转保障房既为房企开辟批量去化通道、缓解流动性压力,又以低成本方式快速补充保障房房源,精准覆盖新市民、青年等群体住房需求

02 2026年一季度融资总量同比减少37%,融资成本整体维持低位
2026年一季度房企融资522.38亿元,环比减少51%,同比减少37%。自2024年房企融资支持政策边际改善,各地更是推广融资协调机制“白名单”,但非银融资规模仍未改变下滑趋势,多数民营房企,尤其是出险房企,融资难的问题依然突出,同时房企的部分融资转向了白名单的项目融资无法监测也是一个原因。

从企业的债券类融资成本来看,2026年一季度的境外债券融资成本为10.86%,主要是因为2026年至今仅有瑞安房地产和新城控股在境外发行了优先票据,融资成本分别高达9.75%和11.8%,从而拉高了整体的境外融资成本。
2026年一季度重点房企境内债券融资成本较2025年全年回升了0.23个百分点至2.73%,整体仍然处于较低水平,这一方面是由于自2024年货币环境开始宽松,LPR长期维持在低位;另一方面,发债主体大多数为国企央企及优质民企,这类企业融资优势较为明显,如发债较多的首开股份、金隅集团和首创城发等等。2026年一季度整体新增债券类融资成本为3.51%。

3、境内债权融资占比达88%,境外债权融资占比降至10%(略)
4、央国企新增融资占比仍达80%,各类企业发债成本持续分化(略)
5、21家房企整体或部分实现债务重组,万科债务问题仍值得关注(略)
展望:2026年偿债压力有所减缓,公募REITs助力房企由重至轻
从债务到期来看,2025年房企债券到期规模达4540亿元,而发行规模仅有2138亿元,房企仍然无法通过借新还旧覆盖到期债务。而由于近年来,房企债券发行规模下滑明显,2026年房企整体的债务到期规模也明显下降,全年到期约3521亿元,其中一季度到期约1090亿元,三季度到期1114亿元。从目前的融资情况来看,到2027年房企才能基本实现借新还旧覆盖到期债务,债务到期压力有所缓解。

而随着近期的融资协调机制的常态化推进,以及项目贷款接续政策,为项目提供了更宽松的还贷缓冲期,是房地产融资支持制度的优化完善,能够有效缓解项目资金周转压力和企业偿债压力,支持项目建成交付,有利于增强各方主体信心,稳定市场预期。
与此同时,随着2025年底政府正式开始商业不动产REITs的试点,房企参与公募REITs的热情明显提升,包括保利发展、新城控股、首开股份等6家企业就在短期内申报了6只商业不动产REITs,目前正在审批中。当前房地产行业仍处于深度调整期,以往传统的“重资产”模式已难以适应当前的新形势,而公募REITs的出现能够帮助房企从开发商向运营商的角色转变,通过打造“投融管退”的全链条业务模式,帮助房企由“重”向“轻”的资产结构转变。
除此之外,对于开发业务而言,出险房企的首要任务仍是与金融机构和债权人积极协商,适当延长债务期限,缓解当前的债务压力。未出险房企则需要对企业的土地储备进行结构性调整,尤其是加快滞重库存的去化,加快低量级城市项目去化。