核心观点
近期美以伊冲突升级。从战争烈度和影响范围看,已经超过1980年来历次中东地缘变局;从霍尔木兹海峡“梗阻”以及对全球能源、航运的影响来看,甚至超过1970年代两次石油危机。短期,油价的“应激反应”可能尚未完全平息,但更重要的是,中长期,中东能源安全性受到挑战。可以说,市场一段时间内都需要为能源远期价格支付可观的“新风险溢价”(参见《如果油价居高不下…》,2026/3/10)。所幸的是,相比1970年代,全球产业结构变迁、能源依赖度下降,但面对全球地缘政治变局和产业结构裂变带来的巨大投资需求,传统能源安全性下降无疑令资源品更为紧缺(参见《更“耗材”的全球投资周期意味着什么?》,2026/1/19)。本轮军事冲突仅进行2-3周,很多中长期影响尚未显现。本文回溯70年代石油危机后各国的政策应对以及中长期经济结构变化;作为研究本次冲击长期影响的一个起点。
一、1970年代两次石油危机始末第一次石油危机发生在1973年10月至1974年3月,主要是由于第四次中东战争爆发后、石油输出国组织(OPEC)宣布对以色列、以及支持以色列的美国等国实施石油禁运,并大幅提高原油价格,布伦特油价累计上涨3.8倍。第二次石油危机从1978年10月持续至1980年11月,源起伊朗伊斯兰革命、两伊战争爆发,全球原油产量大幅下降约19%,布伦特油价累计上涨2.3倍。以两次石油危机为导火索,70年代全球主要经济体均陷入滞胀
二、复盘1970年代的政策应对及效果1970年代各国政府早期以各种形式的价格管控、需求管理(包括货币紧缩)、甚至出口管控等应急措施为主,但一些出口管控措施较长时间后才淡出。中长期,各国加大能源储备,并大力提升能耗效率。IEA 和各国披露原油储备2026年已增加至18亿桶(IEA成员国储备12亿桶,政府战略储备6亿桶)。同时,产业升级、服务业发展和能源转型共同推动下,全球节能转型成果斐然:单位GDP能耗从1980年至2024年累计下降6成。具体政策分三类:
1) 价格管控:用行政手段干预能源价格,但压低增长,扭曲分配、引起较大效率损失,且不利于出清。第一次石油危机期间美国率先执行此政策。
2) 需求管理政策聚焦直接降低能源消费,借助行政强制手段压缩交通、工业等领域能源需求,甚至对能源执行配额管理,手段可谓五花八门。货币紧缩也总体从属这一大类。需求管理短期控价有效、但社会成本较高、效率损失较大——1973年美、德、日、英、法等国都曾采取类似措施。
3) 能源效率政策通过技术推广、标准制定、结构调整等方式,中长期推动能源利用效率提升与能源结构转型,降低能源依赖,日本、德国是典型的成功代表。多年之后,美国页岩油的突破也部分归功于能源战略转型。此类政策长期对经济提速增效大有裨益。
各国应对措施的差异直接导致了危机恢复速度、经济增长动能和能源安全韧性的分化。注重市场化改革、技术创新及结构转型的经济体(如日本、德国),不仅更快化解危机,还培育了新的增长优势;过度依赖行政管控、忽视长期转型的经济体(如英、美早期),则面临通胀反复、增长乏力的困境。
三、历史虽难以复刻,但会押韵近期,很多国家已经开始实施价格干预和需求管控政策,高油价的社会成本和增长冲击已开始显现。如果石油出口国(如美国)为了本国利益重蹈出口管控覆辙,则可能进一步推升其他地区需求缺口,并压低美国企业利润。中长期,此次美以伊冲突可能会加速各国几方面政策调整:1)能源进口来源多元化,2)进一步增加战略储备,3)加速向光伏、风电等新能源转型。中国在能源转型方面领先全球,未来能源成本优势有望扩大,危中有机。
正文
一、1970年代两次石油危机始末此次美以伊冲突对全球能源、航运的影响可能超过1970年代两次石油危机。自今年2月28日美以联合对伊朗采取军事行动以来,原油价格已累计上涨43%,涨幅已超过俄乌冲突爆发初期的32%(图表1)。考虑霍尔木兹海峡仍处于物理性封锁状态,且随着美以伊冲突持续升级,市场对战争延续/霍尔木兹海峡梗阻的时间预判一直在延长,远期油价曲线也大幅上扬(图表2),预计油价可能在一段时间内居高不下(参见《如果油价居高不下…》,2026/3/10)。虽然相比50年前、全球经济对化石能源的依赖度已经明显下降(如1970-2020年间,全球单位GDP二氧化碳排放量累计下降52%),但鉴于这次对全球能源和其他物资的冲击可能不亚于、甚至高于1970年代,彼时的历史经验仍值得借鉴——且借鉴的意义不止于短期变化。在1970年代两次石油危机期间,供给扰动导致国际油价均上涨数倍。具体看:
第一次石油危机发生在1973年10月至1974年3月,主要是由于石油价格大幅上涨引发的危机。随着1973年10月第四次中东战争爆发,石油输出国组织(OPEC)宣布对以色列、以及支持以色列的美国等国实施石油禁运,并大幅提高原油价格,由此布伦特油价从1973年9月的2.7美元/桶累计上涨3.8倍至1974年3月的13美元/桶(图表3)。
第二次石油危机从1978年10月持续至1980年11月,源起伊朗伊斯兰革命和两伊战争爆发,主要是由于石油供应大幅下降引发的危机。随着1978年初伊朗伊斯兰革命爆发,政局动荡导致伊朗原油产量锐减,从1978年9月的609.3万桶/天降至1979年2月的72.9万桶/天,降幅达536.4万桶/天,约占全球消费量的8%(图表4)。此后伊朗原油产量有所恢复,但尚不足此前高点的七成。随着原油供应量下降,布伦特油价从1978年9月的12.8美元/桶累计上涨2.3倍至1979年11月最高的42美元/桶。随后1980年9月两伊战争爆发,伊朗和伊拉克原油产量再度大幅下降,截至1980年10月,两国原油产量较短期高点的降幅分别达88%、96%,两国原油产量合计降幅达724.2万桶/天,1980年4季度全球原油产量大幅下降约19%,由此布伦特油价从1980年9月33.4美元/桶的低点再度上涨22%至1980年11月的40.9美元/桶(图表4)。


以两次石油危机为导火索,1970年代全球主要经济体普遍陷入滞胀,集中表现为通胀大幅上行、工业生产萎缩、经济增长明显减速。由于二战后全球主要经济体普遍基于凯恩斯主义、实行财政与货币双宽松的宏观政策,在1960年代中后期,各国已相继出现失业率与通胀率同时上行的情况,而1973年开始的两次石油危机则进一步加剧了各国滞胀的局面。具体看,
在全球主要经济体财政与货币双宽松的背景下,石油价格上涨大幅推升全球通胀。随着1973年10月石油价格跳涨,美国、日本、英国CPI同比应声上行,曾一度分别达到12.3%、24.9%、24.5%的高位,且呈现较强的粘性(图表5)。到1978年第二次石油危机时,各国积累了一定的应对危机经验,通胀上行幅度低于1973-75年间,但美国、日本、英国CPI同比仍分别攀升至14.8%、8.7%、17.8%的高点。
两次石油危机引发的成本冲击导致全球工业生产明显萎缩。由于是首次发生,第一次石油危机对全球工业生产的冲击更大,如短短一年半的时间,美国、日本、德国工业生产分别累计下降13.2%、18.3%、10.6%(图表6-8)。相比之下,第二次石油危机对全球工业生产的冲击幅度更小、但更持久,部分是由于各国积累了一定的应对经验,如美国工业生产曾在1980、1982年两次出现收缩,1980-82年德国工业生产的下行时间也较1973-74年更长,而1980-81年日本工业生产受到的影响相对较小,主要受益于日本企业的节能化、技术化转型。
随着工业竞争力走强,第二次石油危机对日本和德国经济增长的冲击远小于美国。两次石油危机之后,美、日、德等实际GDP同比增速均出现明显下行(图表9-11)。然而,随着日本企业节能化转型、以及日、德工业竞争力上升,日本和德国受第二次石油危机的冲击远小于美国,如美国经济分别在1980年1月、1981年7月两度陷入衰退,而日本经济增速仅放缓4.4个百分点,远低于第一次石油危机期间的降幅9.3个百分点,虽然德国经济增速在两次石油危机期间的降幅相当,但在第二次石油危机期间德国实际GDP增速的低点-1%、要高于第一次石油危机期间的-2.3%。



1970年代各国政府早期以各种形式的价格管控、需求管理(包括货币紧缩)、甚至出口限额等应急措施为主,但一些出口管控措施较长时间后才淡出。中长期,各国加大能源储备,并大力提升能耗效率。例如,IEA 和各国披露的原油储备2026年已经增加至18亿桶(IEA成员国储备12亿桶,其中政府战略储备6亿桶)。同时,产业升级、服务业发展叠加能源转型共同推动下,全球节能转型成果斐然——单位GDP能耗从1980年至2024年累计下降58%。具体政策分三类(图表12):
1) 价格管控:通过行政手段直接干预能源市场价格,但一般会降低增长,扭曲利润分配、造成较大效率损失,且不利于市场出清。第一次石油危机期间美国率先实施价格管控。
2) 需求管理政策:聚焦直接降低能源消费,借助行政强制手段压缩交通、工业等领域能源需求,甚至对能源执行配额管理,手段可谓五花八门。货币紧缩也总体从属这一大类。需求管理短期控价有效、但社会成本较高、效率损失较大——1973年美、德、日、英、法等国都曾采取类似措施。
3) 能源效率政策:通过技术推广、标准制定、结构调整等方式,中长期推动能源利用效率提升与能源结构转型,降低能源依赖,日本、德国是典型的成功代表。多年之后,美国页岩油的突破也部分归功于能源战略转型。此类政策长期对经济提速增效大有裨益。

(一)美国:从应急行政管控到构建市场化能源安全体系
作为当时全球最大石油消费国与进口国,第一次石油危机爆发后,美国政府迅速启动价格管控,并配合实施一系列严格的需求管理措施,主要包括:
1) 率先实施价格管控。1973年11月出台《紧急石油分配法案》,将石油划分为“旧油”与“新油”两类——“旧油”指1972年已投产油田的产量,价格被强制限制在5.25美元/桶,仅为当时国际市场价的一半;“新油”则允许随行就市,以此在保障基本供应的同时,保留部分市场激励。
2) 为配合价格管控,政府还实施严格的配额分配和出口管制制度。优先保障居民供暖、公共交通等民生领域,对工业用油实施“阶梯减量”,高耗能产业首当其冲。美国于1975年出台《能源政策和节能法》,开始严格限制美国原油出口。
3) 在需求端,美国推出一系列强制性措施。全国高速公路限速55mph(约89km/h),据美国能源信息署(EIA)测算,这一政策可降低汽车燃油消耗15%;民航航班燃油分配量削减10%,航空公司不得不通过合并航班、调整起降时间减少空载消耗;家庭与商业场所取暖油供应削减15%,部分州甚至立法规定室内供暖温度不得超过20℃;尼克松政府推出车牌奇偶分流加油规则,车牌尾号为单数的车辆仅限每周一、三、五加油,双数尾号车辆仅限每周二、四、六加油,周日加油站统一停业歇业。此外,货币紧缩也总体从属需求管理措施,初期为避免经济衰退,美联储货币紧缩政策相对犹豫,政策利率从1973年的5%逐步升至1974年的13%,但紧缩力度未能有效遏制通胀,1974年CPI同比突破11%,真实利率下行甚至转负,政策陷入“滞胀”困境。
值得注意的是,美国上述管制措施引发了较大的民意不满。1974年2-3月,25%的美国民众将“能源短缺及相关管制”列为“国家最严重问题”,仅低于通胀(32%);42%的民众认为管制措施带来的“生活变化主要是负面的”,仅18%认为有正面影响。
第二次石油危机时期,美国政策方向发生转变,从行政管控转向市场化改革和能源转型。价格管控的弊端在第一次危机后逐渐显现:低油价导致国内石油勘探投资锐减,1973-1978年美国原油产量年均下降2%;加油站排队现象频发,1979年部分地区甚至出现“限购10加仑”的极端情况;市场资源配置效率低下,石油进口依赖度不仅未降,反而因需求刚性从1973年的36%回升至1976年的40%。为此,美国在第二次石油危机期间政策方向发生转变:
1) 美国政府逐步放松价格管制,1980年先解除“旧油”价格限制,1981年完全取消所有石油价格管控,让市场定价机制重新发挥作用。
2) 供给端启动“能源安全战略”,加快阿拉斯加输油管道建设(1977年投产),新增本土原油供应日均100万桶,同时设定石油进口“红线”,要求进口量永久不超过1977年水平(日均850万桶),新增需求完全通过本土增产与节能满足。多年之后,美国页岩油的突破也部分归功于能源战略转型。
3) 需求端推出“全民节能计划”,通过税收补贴鼓励居民更换节能家电、安装太阳能设备,同时立法强制公用事业公司10年内将石油使用量削减50%,推动其转向煤炭、天然气等本土储量丰富的能源。此外,货币政策层面,1979年沃尔克出任美联储主席后,启动“紧缩周期”,通过严格控制货币供应量(M1增速从1979年8.5%降至1981年5.1%),将联邦基金利率推升至20%的历史高位,尽管短期内导致1981-1982年经济衰退(GDP增速-1.8%),但成功压制了通胀预期,为后续能源市场化改革创造了稳定环境。

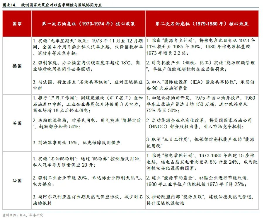
(二)欧洲国家:需求调控与区域协同为主,并加快能源自主进程
欧洲国家因石油进口依赖度极高(1973年德国、法国石油进口依赖度超过90%,英国为75%),且经济一体化程度较高,政策呈现短期严格需求管控、中期加速核电替代、到长期区域能源合作的递进特征。
第一次危机爆发后,德国政府迅速推出严格的需求管控政策,主要包括:
1) 交通领域“无车星期天”政策,1973年11月至12月期间,全国4个周日禁止私人汽车上路,仅保留救护车、消防车等应急车辆,这一措施使周末石油消耗量骤降40%,有效缓解了供应压力。
2) 民用领域实施严格的温度管控,强制家庭、办公楼室内供暖温度不超过18℃,商业场所晚间关闭非必要照明,违规者面临高额罚款。
3) 产业领域,德国对钢铁、化工等高耗能产业实施“能源配额管理”,根据企业产值核定能源使用额度,超额部分加价50%,倒逼企业减少石油消耗。为应对区域供应中断风险,德国还与法国、荷兰建立“石油共享机制”,约定若任一国家面临供应短缺,其他国家需按比例调配石油储备,初步形成区域协同应对能力。
第二次危机时期,德国政策重心转向能源自主与结构转型,主要体现在:
1) 推出“能源自主计划”,将核电作为核心替代能源,目标是将核电占比从1973年的11%提升至1985年的30%。为实现这一目标,政府简化核电项目审批流程,加大财政补贴力度,1973-1980年累计投入200亿马克用于核电站建设,1980年核电装机量较1973年增长2.2倍,达到1200万千瓦,石油占能源消费比重从1973年的40%降至1980年的32%。
2) 进一步强化产业节能,对高耗能企业实施“节能改造强制令”,要求1980年前完成余热回收、设备更新等改造,政府提供30%的改造资金补贴。
3) 通过税收政策引导能源消费,对汽油、柴油征收“能源税”,税率随油价上涨动态调整,既抑制不合理需求,又为新能源开发筹集资金。
4) 在区域合作层面,德国积极推动“国际能源署(IEA)紧急共享协议”,承诺储备90天石油消费量,并与周边国家建设跨境天然气管道,减少对石油的单一依赖。
英国的政策路径因北海油田的开发而呈现先被动管控、后主动增产的特点。第一次危机爆发时,英国正面临煤炭短缺(矿工罢工)与石油进口中断的双重困境,政府不得不采取相对严格的需求管控,包括:
1) 推行“三日工作周”政策——工业企业每周仅允许使用3天电力,商业场所18点后停止供电,这一极端措施虽短期内降低了能源消耗,但导致工业产值骤降,经济陷入衰退。
2) 限制能源价格,对居民用电、用气实施“阶梯定价”,基础用量保持低价,超额部分加价50%。
3) 削减军事用油15%,优先保障民用供应。
到第二次危机时期,北海油田的开发成为英国能源政策的转折点,主要体现在:
1) 通过北海油田主动增产,1975年首口油井投产,1980年本土原油产量达日均150万桶,石油进口依赖度大幅下降。
2) 启动能源企业私有化改革,将英国国家石油公司(BNOC)部分股权出售,引入市场竞争机制。
3) 取消“三日工作周”,但保留对高耗能产业的“能源使用税”,通过市场与行政手段结合,优化能源配置效率。
4) 加强与挪威、荷兰等北海沿岸国家的合作,共同开发油气资源,构建多元化的供应体系。
法国则是以核电为核心构建能源安全体系。第一次危机中,法国实施“石油配给制”,通过“配给券”控制居民用油,私人汽车每月限量供应20升,同时强制工业企业节能20%,未达标企业限制天然气、电力供应。为减少对石油的依赖,法国与阿尔及利亚签订长期天然气供应协议,每年进口天然气量从1973年10亿立方米增至1974年30亿立方米。
第二次危机时期,法国进一步推进“核电举国计划”,将核电作为国家战略,1973-1980年新建15座核电站,投入资金超500亿法郎,核电占总发电量比重从1973年的8%升至1980年的24%,成为欧洲核电占比最高的国家。为保障核电安全,法国成立专门的核电监管机构,制定严格的技术标准与安全规程,同时建立“能源节约基金”,补贴企业进行节能改造,1980年工业单位产值能耗较1973年下降25%。
在区域层面,法国积极推动区域内部“能源互联”,建设法德天然气管道、法西输电线路,提升区域能源韧性,同时牵头制定欧盟节能标准,推动成员国协同降低石油依赖。

各国政策应对的差异直接导致了危机恢复速度、经济增长动能和能源安全韧性的分化。从政策效果看,注重市场化改革、技术创新及结构转型的经济体(如日本、德国),不仅更快抵御了危机冲击,还培育了新的增长优势;过度依赖行政管控、忽视长期转型的经济体(如英国初期、美国第一次危机时期),则面临通胀反复、增长乏力的困境。
在能源效率提升方面,日本领跑全球(图表16-17)。两次危机期间,主要经济体通过政策组合推动能源利用效率大幅提升,但因政策力度与执行路径不同,效果呈现明显分化。
日本凭借《节能法》的强制约束与“月光计划”的技术支撑,成为全球节能效率最高的经济体。1973-1980年,日本单位GDP石油消耗下降32%,远超美国、英国、德国及法国平均24%的降幅。汽车领域,日本车企通过小型化、轻量化技术,将汽车平均油耗从1973年15mpg提升至1980年32mpg,节能效果是美国的1.4倍,这也为日本汽车后续抢占全球市场奠定了基础。
美国在第一次危机时期,因过度依赖行政管控(如价格管制),能源效率提升缓慢,1973-1978年单位GDP石油消耗仅下降12%;1979年后,随着CAFE汽车能效标准落地(要求1985年汽车平均油耗达27.5mpg)、油价市场化改革推进,效率提升速度加快,1978-1980年单位GDP石油消耗降幅扩大至13%。
德国依托产业配额与核电替代的双重路径,能源效率提升位居欧洲首位。1973-1980年,德国单位GDP石油消耗下降28%,其中化工、机械制造等行业通过政府补贴完成节能改造。核电的大规模应用也间接推动了效率提升。相比之下,英国因初期政策摇摆(如“三日工作周”的极端限电),能源效率提升相对滞后,1973-1980年单位GDP石油消耗仅下降18%,工业单位产值能耗降幅19%,直到北海油田投产、市场化改革推进后,效率提升才逐步加快。
各国通过本土增产与结构转型降低石油进口依赖度。两次危机期间,主要经济体通过本土资源开发或节能与替代能源的路径,均实现了依赖度下降,但路径差异导致了长期韧性的不同。
美国与英国凭借本土油气资源开发,实现了依赖度的快速下降。美国通过阿拉斯加输油管道投产(1977年),新增本土原油供应日均100万桶,叠加进口配额政策(1979年进口量不超1977年水平),1985年石油进口依赖度从1973年的36%降至33%,日均石油进口量减少80万桶(图表18-19)。英国则依托北海油田的开发,1975年首口油井投产,1980年本土原油产量达日均167万桶,较1975年增长近50倍(图表20)。
日本与德国因本土资源匮乏,选择节能与替代能源的路径降低依赖风险。日本虽石油进口量未明显下降,但通过节能政策大幅降低了石油消费强度,石油占能源消费比重从1973年的77%降至1980年的63%;同时,日本建立90天石油战略储备(1980年),并将从中东以外地区进口石油占比从10%升至25%,进一步分散风险。德国则通过核电替代与天然气进口多元化,1980年石油占能源消费比重从1973年的40%降至32%,天然气占比从18%升至25%,尽管仍保持较高依赖度,但能源消费结构的多元化显著提升了抗风险能力。

长期而言,1970年代两次石油危机深刻改变了全球能源生产、消费、治理与定价的底层逻辑,形成了延续至今的能源治理框架与市场格局。
建立全球能源安全治理机制。1974年2月,美国联合加拿大、日本及欧洲16国成立国际能源署(IEA),核心目标是“协调成员国能源政策,应对石油供应中断,保障能源安全”。IEA建立的两大核心机制,至今仍是全球能源安全的重要支柱:一是石油供应应急共享机制,规定当某一成员国面临石油供应短缺(短缺量超7%)时,其他成员国需按比例调配石油储备,共同分担供应压力,这一机制在1990年海湾战争、2022年俄乌冲突中均发挥了关键作用;二是战略石油储备最低标准,强制要求成员国维持至少90天石油进口量的战略储备,且储备形式需具备“快速动用能力”(如美国的盐穴储备、日本的地下岩洞储备),这一标准后来成为全球石油进口国普遍遵循的原则。
形成战略石油储备制度。危机后,主要石油进口国纷纷建立战略石油储备制度。1975年,美国正式建立战略石油储备(SPR),选择在墨西哥湾沿岸的盐穴中储存石油。日本、德国等资源匮乏国则建立了“多元化储备体系”。日本1975年通过《石油储备法》,要求石油进口商与炼油企业强制储备石油,同时政府建立“国家石油储备基地”(如地下岩洞、海上储罐)。德国则采取政府储备与企业义务储备结合模式,且储备品种涵盖原油、汽油、柴油等。
能源结构转型,构建多元能源体系。危机后,全球掀起了第一次能源结构转型浪潮,核心是降低石油依赖、发展替代能源,这一转型不仅改变了各国的能源消费结构,也重塑了全球能源产业格局。
1)法国的核电举国战略是能源结构转型的典范。1974年,法国启动梅斯梅尔计划(Plan Messmer),将核电作为摆脱石油依赖的核心路径——当时法国石油进口依赖度超90%,电力行业石油占比达40%,危机导致电力成本飙升。该计划明确提出“15年内新建56座核电站”,通过“统一技术标准、集中审批流程、政府财政补贴”的模式,快速推进核电建设。
2)英国则通过本土油气开发实现能源结构自主。1975年北海油田首口油井投产,1980年本土原油产量达日均150万桶,1985年进一步增至250万桶,超过国内消费量。
3)美国通过CAFE汽车能效标准,推动汽车油耗从1973年14mpg提升至1985年27.5mpg。
4)日本1979年实施《节能法》,1980年单位GDP石油消耗较1973年下降32%,同时启动“月光计划”,研发太阳能、风能技术,为后续可再生能源发展奠定基础。
石油市场金融化。1983年4月,纽约商品交易所(NYMEX)推出WTI原油期货合约,WTI原油期货合约具有“标准化、可交易、可对冲”的特点,不仅为石油生产商、炼油企业提供了价格风险管理工具,还吸引了银行、基金等金融机构参与,形成了“现货市场+期货市场”联动的定价体系。此后,伦敦国际石油交易所(IPE,现ICE)于1988年推出布伦特原油期货合约,全球原油定价形成了以WTI和布伦特为核心的基准,覆盖了不同品质、不同区域的原油贸易,使全球石油市场更具弹性与效率。
石油美元体系确立。1971年布雷顿森林体系瓦解,美元亟需新的价值支撑来维持其全球储备货币地位。1973年第一次石油危机促使美国意识到石油的战略地位,并与OPEC国家达成石油出口以美元计价和结算的协议,由此开始形成海湾国家以出口能源和其他基础原材料换取美元、然后把美元投资美国国债或其他资产的石油美元体系。

近期,很多国家已经开始实施价格干预和需求管控政策,高油价的社会成本和增长冲击已开始显现。随着美以伊冲突持续时长超预期、尤其是霍尔木兹海峡通航量骤降,全球各国及国际机构相继采取一系列应对措施,主要包括:(1)保障供应:包括释放战略石油储备、限制本国能源出口、提高石油外能源占比、推动能源进口来源多元化等措施;(2)价格干预:主要是通过直接价格管控、财政补贴、及税收调整等措施来抑制能源价格向居民消费价格的传导;(3)需求管控:通过限制居民、工业、航空业能源使用等措施来降低能源需求(图表22)。
中长期,此次美以伊冲突可能会推动各国加快实现能源进口来源多元化,进一步增加战略能源储备,并加速向光伏、风电等新能源转型。作为全球重要能源生产地之一,中东地区稳定性下降可能会推动全球各国寻求能源进口来源多元化,并进一步增加战略能源储备。同时,霍尔木兹海峡的封锁导致原油和天然气等传统能源供应中断,暴露传统能源体系的脆弱性。而高油价提升光伏、风电等新能源的经济性,且新能源也更有利于提升各国能源的自主性。随着光伏、风电、储能等新能源技术的发展,新能源发电成本已明显回落,各国或将加大新能源投入,推动能源多元化转型(图表23)。
中国在能源转型方面领先全球,未来能源成本优势有望扩大。中国在“十一五”规划中明确提出要鼓励可再生能源的生产与消费,并通过财政补贴、税收优惠、鼓励技术创新等方式推动新能源行业的发展。2020年9月,中国提出2030年碳达峰、2060年碳中和的“双碳”目标,带动“十四五”期间能源转型加速。根据国家能源局统计,“十四五”期间中国可再生能源装机占比由40%提升至60%左右。随着光伏和风电发电量快速增长,国内火电发电量占比已从2019年的72%回落至2025年的66%(图表24和25)。受益于国内新能源产能的大幅扩张,中国新能源发电及储能成本大幅下降,规模效应下、新能源成本还有望进一步下行,或将继续增强中国制造业竞争力。


本文来源:华泰睿思
风险提示及免责条款 市场有风险,投资需谨慎。本文不构成个人投资建议,也未考虑到个别用户特殊的投资目标、财务状况或需要。用户应考虑本文中的任何意见、观点或结论是否符合其特定状况。据此投资,责任自负。